根据潍坊、济宁、泰安等地养老金调整补发情况来看,山东2024年养老金调整补发月数是7个月。关于补发金额,由于工龄、养老金等不同,不同的人补发数也不同。那么谁能补3605元以上呢?为何补发数都是整数呢?一起看看。

谁能补发3605元及以上?
由于今年养老金涨幅下降,不少退休人员养老金每月上涨金额不足100元,补发7个月,补发也不足700元。
但山东养老金调整,为何有人能补发3605元以上呢?
补发3605元,相当于每月调整增加的养老金为3605/7=515元,显然这个数非常大,似乎不太可能涨这么多。
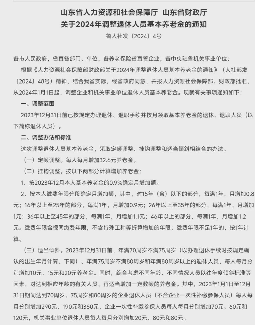
山东养老金调整方案有一个特别调整,是除了定额调整、挂钩调整和高龄倾斜调整之外的达龄调整,因为该调整最高标准是每月增加360元的养老金,这为每月上涨515元提供了可能。下面截图为山东省养老金调整方案。

假设张大爷是山东企业退休人员,工龄42年,每月养老金11000元,年龄刚好在2023年达到80岁,看看张大爷养老金调整步骤,看看能不能每月增加515元的养老金。
第一步:定额调整,每月增加32.6元。
第二步:工龄挂钩调整,采用阶梯式分段,这样调整的好处就是鼓励退休人员长缴费。该项每月增加养老金:15*0.8+(25-15)*0.9+(35-25)*1+(42-35)*1.1=38.7元。
第三步,养老金挂钩调整,挂钩比例9%,每月增加养老金11000*0.9/100=99元。
第四步,高龄倾斜调整,年满80岁,每月增加养老金20元。
第五步,达龄倾斜调整,对于在2023年达到80岁的企业退休人员,每月增加养老金360元。
第六步,计算每月增加的养老金。
定额调整+工龄挂钩调整+养老金挂钩调整+高龄倾斜调整+达龄调整=32.6+38.7+99+20+360=550.3元。
调整结果显然比515元更高,所以山东有人补发3605元以上是正常的。
需要提醒的是,山东养老金调整要求总金额一律计算到元,不足1元按1元算,这也是山东养老金调整补发数都是整数而没有零头的原因。因此本案例张大爷每月实际增加的养老金为551元,补发7个月金额为551*7=3857元。
实际上,山东养老金调整方案中的达龄调整政策,已经执行多年,并不是今年新增加的调整政策,并且调整标准也没有发生变化。企退人员达龄70岁、75岁、80岁时,每月分别增加养老金290元、190元和360元,一次性补缴企退人员和机关事业单位退休人员,对应的标准分别是70元、60元、120元和20元、80元、80元。
综上所述
山东养老金调整补发已经开始,补发7个月。
由于有达龄调整,部分退休人员补发养老金较高。
因为调整总数计算到元,不足1元按1元算,所以山东退休人员补发数都是整数。
山东各地补发时间不统一,即使是同一个城市,也不能保证在同一天补发,但一定会在7月底之前补发到位。
本站通过AI自动登载部分优质内容,本文来源于网易号作者:社保大看台,仅代表原作者个人观点。本站旨在传播优质文章,无商业用途。如不想在本站展示可联系删除
本文来自于网络或用户投稿,本站仅供信息存储,阅读前请先查看【免责声明】,若本文侵犯了原著者的合法权益,可联系我们进行处理。本文链接:https://www.trustany.com/life/4055.html