2024年浙江高考时间为6月7日至10日,历时四天。考试科目包括语文、数学、英语、物理、思想政治、化学、历史、生物、和地理等九科。考试结束后,陈老师将及时上传更新各科答案及试卷,便于同学们在高考结束后预估考试分数。

根据浙江教育考试院公布的时间表,2024年浙江高考于6月7日至10日举行。
2024年浙江高考各科目的具体安排如下:
| 2024年浙江高考时间安排 | ||
|---|---|---|
| 日期 | 上午 | 下午 |
| 6月7日 | 9:00-11:30 语文 | 15:00-17:00 数学 |
| 6月8日 | 9:00 - 10:30 技术 | 15:00 - 17:00 英语 |
| 6月9日 | 8:00-9:30 物理 | 15:00 - 16:30 化学 |
| 10:30 - 12:00 思想政治 | ||
| 6月10日 | 8:00-9:30 历史 | 15:00 - 16:30 地理 |
| 10:30 - 12:00 生物 | ||
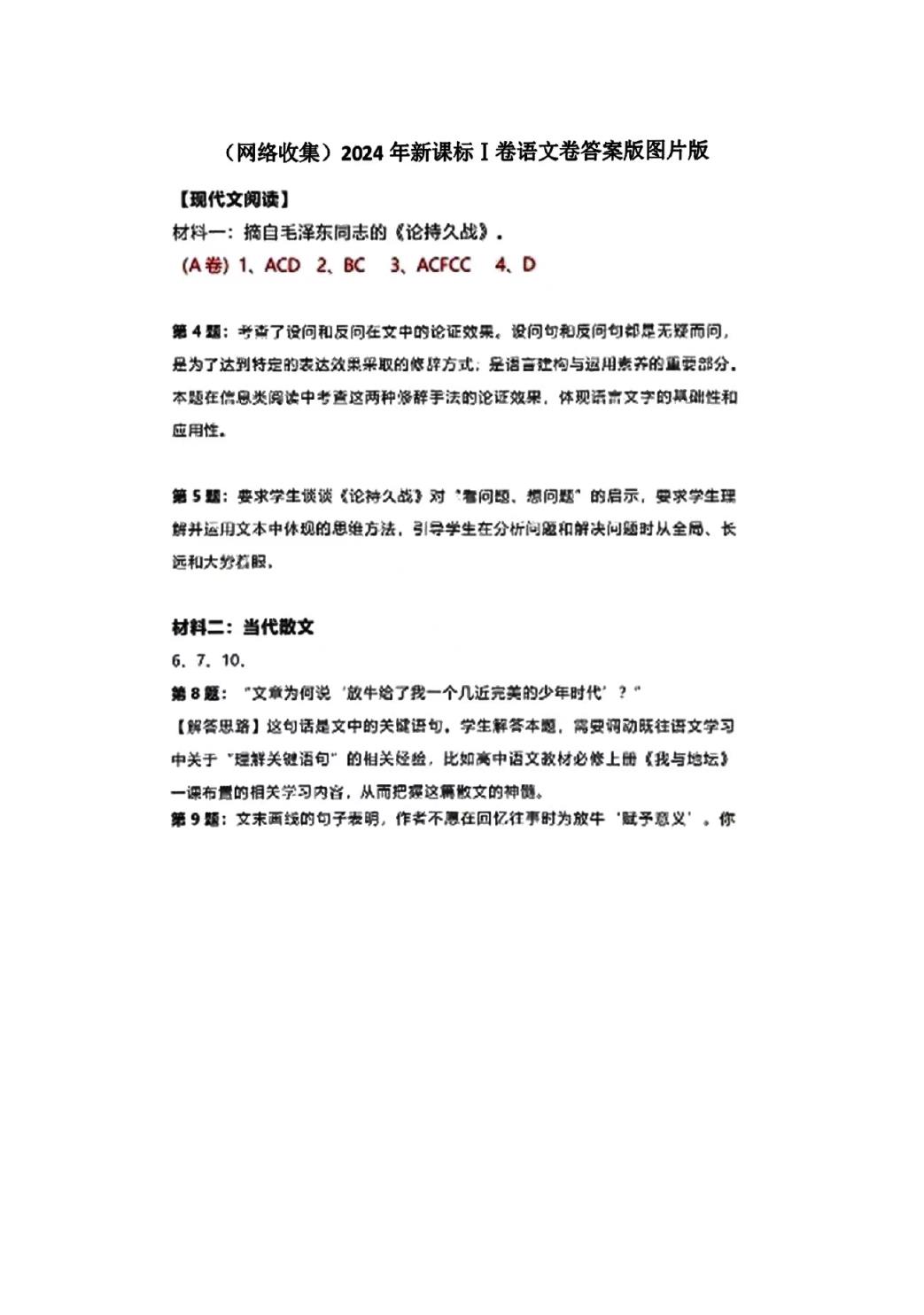
1.2024年浙江高考语文答案
考试时间:6月7日上午09:00-11:30
答案及试卷解析:2024年浙江高考语文答案及试卷真题将在考试结束后及时上传更新,同学们可以及时核对答案,了解考试情况。







2.2024年浙江高考数学答案
考试时间:6月7日下午15:00-17:00
答案及试卷解析:2024年浙江高考数学答案及试卷真题将在考试结束后第一时间整理上传,确保同学们能够及时回顾考试内容,预估考试成绩。






















3.2024年浙江高考英语答案
考试时间:6月8日下午15:00-17:00
答案及试卷解析:2024年浙江高考英语答案及试卷真题将在考试结束后及时更新,便于大家核对英语答案,预估考试分数。
4.2024年浙江高考物理答案
考试时间:6月9日上午08:00-09:30
答案及试卷解析:2024年浙江高考物理答案及试卷真题将在考试结束后以最快速度更新,为同学们提供及时有效的估分支持。



5.2024年浙江高考思想政治答案
考试时间:6月9日上午10:30-12:00
答案及试卷解析:2024年浙江高考思想政治答案及试卷真题将在考试结束后上传到本文,同学们可以参考核对答案,预估思想政治考试成绩。


6.2024年浙江高考化学答案
考试时间:6月9日下午15:00-16:30
答案及试卷解析:2024年浙江高考化学的答案及试卷真题将在考试结束后及时更新,确保同学们能够及时核对化学答案,预估化学成绩。


7.2024年浙江高考历史答案
考试时间:6月10日上午08:00-09:30
答案及试卷解析:2024年浙江高考历史的答案及试卷真题将在考试结束后及时更新,以便大家能够及时参考估分。

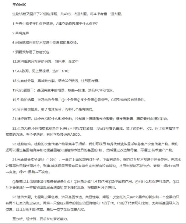
8.2024年浙江高考生物答案
考试时间:6月10日上午10:30-12:00
答案及试卷解析:2024年浙江高考生物答案及试卷真题将在考试结束后第一时间整理上传,为同学们预估生物成绩,提供参考支持。


9.2024年浙江高考地理答案
考试时间:6月10日下午15:00-16:30
答案及试卷解析:2024年浙江高考地理答案及试卷真题将在考试结束后迅速更新,帮助同学们回顾考试情况,参考估分。




本文由用户或第三方发布,不代表本站观点,仅供信息阅读。
本文来自于网络或用户投稿,本站仅供信息存储,阅读前请先查看【免责声明】,若本文侵犯了原著者的合法权益,可联系我们进行处理。本文链接:https://www.trustany.com/edu/777.html