
浙江工业大学,简称浙工大,是一所位于中国浙江省杭州市的综合性大学,由浙江省人民政府与教育部共建,是浙江省首批重点建设高校之一。学校拥有多个国家级和省级重点学科,如化学工程与技术、机械工程等,在教育部第四轮学科评估中表现优异。在全球ESI排名中,浙江工业大学的化学、工程学、材料科学等多个学科进入全球前1%,彰显了学校的国际学术影响力。浙江工业大学是一所具有悠久历史、雄厚实力和鲜明特色的综合性大学。在未来的发展中,学校将继续秉承“厚德健行”的校训精神,为培养更多优秀人才、推动社会进步和经济发展做出更大的贡献。
看下去年的考研复试分数线
化学工程学院


机械工程学院



信息工程学院


管理学院


生物工程学院


土木工程学院

药学院


计算机科学与技术学院

理学院

人文学院

公共管理学院


教育科学与技术学院


法学院

设计与建筑学院

长三角绿色制药协同中心

材料科学与工程学院


食品科学与工程学院

外国语学院

马克思主义学院

环境学院

经济学院

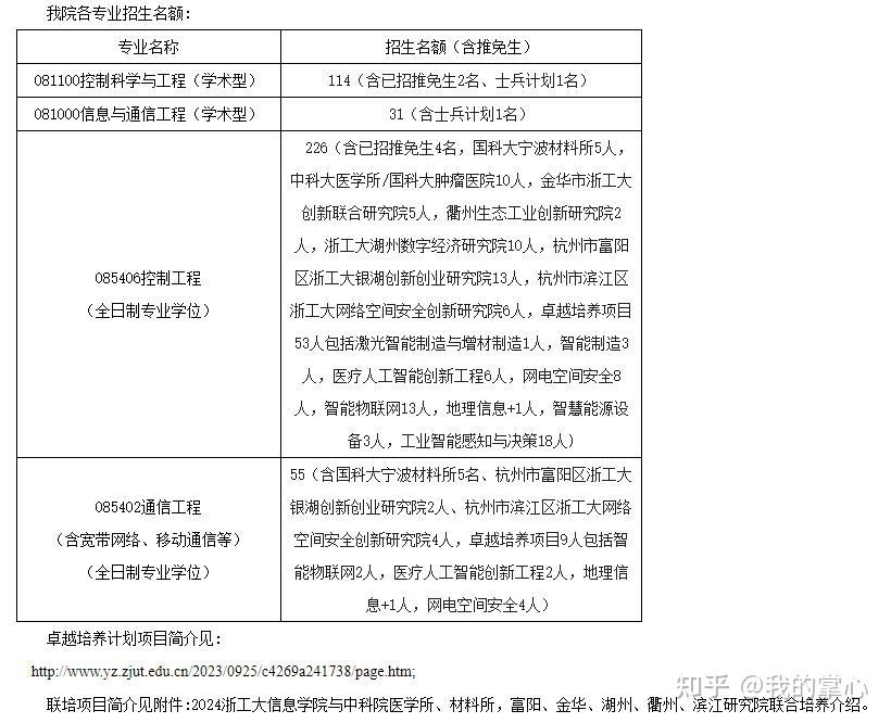
数据来源:浙江工业大学研究生院官网
本站通过ai自动登载内容,本文来自于知乎作者:我的掌心,仅代表原作者个人观点。本站旨在传播优质文章,无商业用途。如不想在本站展示可联系删除
本文来自于网络或用户投稿,本站仅供信息存储,阅读前请先查看【免责声明】,若本文侵犯了原著者的合法权益,可联系我们进行处理。本文链接:https://www.trustany.com/edu/3223.html