当前位置: 主页 > 教育 > 考研 上海师范大学2024年硕士招生录取情况
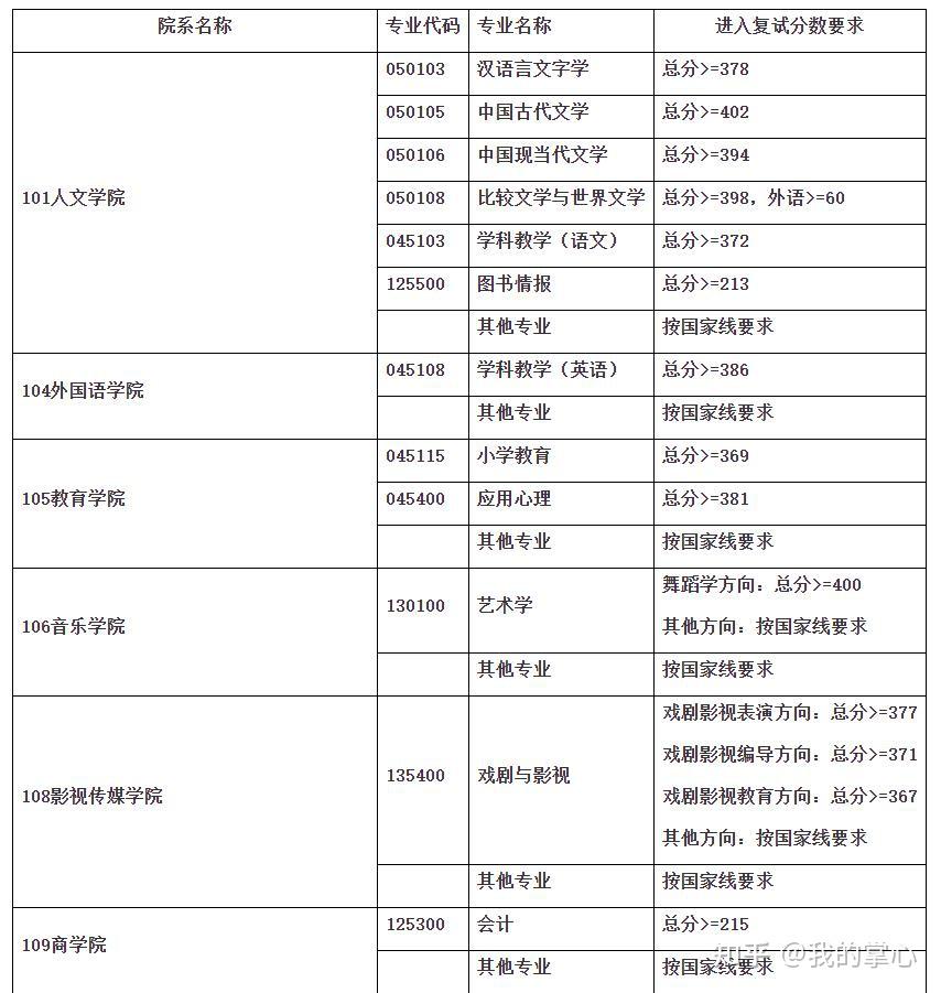
先看去年复试分数线
报考人数统计
本站通过ai自动登载内容,本文来自于知乎作者:我的掌心,仅代表原作者个人观点。本站旨在传播优质文章,无商业用途。如不想在本站展示可联系删除
本文来自于网络或用户投稿,本站仅供信息存储,阅读前请先查看【免责声明】,若本文侵犯了原著者的合法权益,可联系我们进行处理。本文链接:https://trustany.com/edu/3221.html
上一篇:黑龙江大学2024年硕士招生复试线
下一篇:浙江师范大学2024年硕士录取情况
西南财经大学报录数据
全国考研报名人数排行
全国科研院所
考研院校白名单
江西师范大学 23年报考人数统计汇总
云南大学2022年硕士研究生报名及录取情况统计汇总
三星为苹果首款折叠屏供应面板:高管已确认
小米17Pro背屏做痛机爆火 网友:二次元痛机才是最大卖点
谷歌自动驾驶汽车开进高尔夫球场引发热议 网友:换成特斯拉估计会被骂惨
余承东力荐的旅行车!全新享界S9T上市13天大定破15000台
我们中国自己的知名家具品牌有哪些,这十大家具品牌一定在榜上
进口童装品牌加盟排行榜 十大知名国际名牌童装排名
家常京酱肉丝秘方,肉丝鲜嫩,酱汁裹满每根,配米饭能吃三碗
家常回锅肉这么做,肥而不腻超下饭,3步搞定
女孩神似刘亦菲 三条视频涨粉20万
唐嫣获金熊猫最佳女主角冲上热搜得到肯定
Jordan Brand送威尔史密斯生日礼物鞋款有哪些 威尔
4江苏双非院校考研指南:性价比之选,助力梦想起航
5四川大学2024硕士复试线
6全国科研院所
官方微信官方微博百家号
博易网网站简介 | 意见反馈 | 联系我们 | 博易网免责声明 | 广告服务
Copyright © 2002-2024 博易网 版权所有 声明:本站文章和数据均来自互联网,本站为免费公益性网站,如侵犯了您的权益,请联系我们妥善处理。 备案号:沪ICP备2022023686号-12